Preamplificatoare simple cu tranzistoare

Sectiune dedicata incepatorilor in electronica, discutii si prezentari proiecte simple, tutoriale, etc
Avatar utilizator
VAX
Membru
Membru
Mesaje: 777
Membru din: Sâm Mar 06, 2021 5:23 am
A apreciat de: 5 ori
A fost apreciat de: 155 ori

#11

Polarizarea tranzistorului cu divizor de tensiune rezistiv in baza nu este intotdeauna varianta optima, pentru ca divizorul absoarbe o parte importanta din semnal (ajunge mai putin in baza). In cazul etajelor de la intrare, care trebuie sa aiba factorul de zgomot cat mai mic, polarizarea prin rezistor (de valoare mare) conectat intre baza si colector (cu reactie negativa de tensiune) este avantajoasa.
Amp_EC_Rb.jpg
Amp_EC_Rb.jpg (33.94 KiB) Vizualizat de 2622 ori
Daca dupa etajul cu emitorul comun se pune un repetor de tensiune pe emitor, se asigura impedanta mica la iesire si se conserva amplificarea maxima.
Amp_EC_Rb_rep.jpg
Amp_EC_Rb_rep.jpg (40.85 KiB) Vizualizat de 2622 ori
Acesti utilizatori au apreciat autorul VAX pentru postare:
hpavictor (Mar Iun 22, 2021 9:16 pm)
Rating: 16.67%
Avatar utilizator
VAX
Membru
Membru
Mesaje: 777
Membru din: Sâm Mar 06, 2021 5:23 am
A apreciat de: 5 ori
A fost apreciat de: 155 ori

#12

Preamplificatoarele cu tranzistoare au zgomot mic, daca rezistenta sursei de semnal nu depaseste 10 kohmi, consuma curent putin (10uA-0,5mA prin tranzistor) si pot sa functioneze la tensiune de alimentare mica (chiar si la 3V). In schimb nu sunt potrivite daca sursa de semnal are rezistenta interna de Mohmi sau chiar zeci de Mohmi (microfoane condensator, traductoare piezoelectrice etc). In astfel de situatii se folosesc etajele preamplificatoare cu JFET (MOSFET-urile sunt zgomotoase la frecventa joasa, nu sunt recomandate).
Din pacate JFET-urile au transconductanta mult mai mica (de zeci de ori) decat tranzistoarele bipolare, la aceeasi valoare a curentului prin ele. Ca sa se obtina amplificare adecvata si zgomot redus, curentul prin JFET trebuie sa fie de cel putin 1mA. Asta duce la o mai mare cadere de tensiune (in c.c.) pe rezistorul de sarcina si la valori ale tensiunii de alimentare de pana in 15V trebuie sa se micsoreze rezistenta de sarcina. Colac peste pupaza, JFET-urile cer o tensiune drena-sursa de minim 4-5 V, ca sa lucreze in regiunea pentoda a caracteristicii de iesire (Id=f(Uds)/Ugs constant). Amplificarea pe etaj este modesta.
Amp_2JFET.jpg
Amp_2JFET.jpg (40.05 KiB) Vizualizat de 2602 ori
Amp_2JFET_ac.jpg
Amp_2JFET_ac.jpg (46.83 KiB) Vizualizat de 2602 ori
Se observa ca si banda de frecventa este redusa, daca sursa de semnal are rezistenta interna mare (1Mohm si mai mult).
Amplificarea se poate mari mult daca se utilizeaza o sarcina activa in locul rezistorului din drena (mu-Amplifier). Creste si zgomotul de fond si este necesara o tensiune de alimentate mai mare. Amplificarea ajunge la peste o mie (1k), dar ca urmare a efectului Miller banda de frecventa scade la sute de hertzi.
Amp_3JFET.jpg
Amp_3JFET.jpg (42.98 KiB) Vizualizat de 2602 ori
Amp_3JFET_ac.jpg
Amp_3JFET_ac.jpg (44.92 KiB) Vizualizat de 2602 ori
Amp_3JFET_ac_detaliu.jpg
Amp_3JFET_ac_detaliu.jpg (46.09 KiB) Vizualizat de 2602 ori
Banda de frecventa poate fi crescuta mult daca se foloseste structura cascoda.
Amp_5JFET.jpg
Amp_5JFET.jpg (47.13 KiB) Vizualizat de 2602 ori
Amp_5JFET_ac.jpg
Amp_5JFET_ac.jpg (47.3 KiB) Vizualizat de 2602 ori
Avatar utilizator
VAX
Membru
Membru
Mesaje: 777
Membru din: Sâm Mar 06, 2021 5:23 am
A apreciat de: 5 ori
A fost apreciat de: 155 ori

#13

Nu stiu de ce se vad asa de prost graficele de la simulare, pentru ca ce arata Circuit Maker 6 la mine pe ecran este destul de bine. Cu print screen sau cu capture desktop de la programul LView Pro 1D2/32, cu care lucrez, graficele ies anemice rau de tot, zimtate si abia se vad. Aveti o idee de imbunatatire a imaginii ?
As putea sa simulez circuitul cu Circuit Maker 2000 (de regula lucrez cu CM 6), care are optiunea de ingrosare (bold) a graficului, dar imi ia prea mult timp.
Avatar utilizator
VAX
Membru
Membru
Mesaje: 777
Membru din: Sâm Mar 06, 2021 5:23 am
A apreciat de: 5 ori
A fost apreciat de: 155 ori

#14

Am simulat schemele respective cu CM2k, editarea fiind cu Circuit Maker v 6.2c.
Simularea este la fel, dar graficele sunt ingrosate si se vad mai bine.
Amp_2JFET_ac_CM2k.jpg
Amp_2JFET_ac_CM2k.jpg (31.29 KiB) Vizualizat de 2601 ori
Amp_3JFET_ac_CM2000.jpg
Amp_3JFET_ac_CM2000.jpg (30.11 KiB) Vizualizat de 2601 ori
Amp_3JFET_ac_CM2000_det.jpg
Amp_3JFET_ac_CM2000_det.jpg (42.3 KiB) Vizualizat de 2601 ori
Amp_5JFET_ac_CM2k.jpg
Amp_5JFET_ac_CM2k.jpg (39.18 KiB) Vizualizat de 2601 ori
Se observa ca folosind sarcina activa si repetor de semnal (cu impedanta mare la intrare si mica la iesire) se obtine amplificare de peste 10k (zece mii). Cu structura cascoda si banda de frecventa este suficienta pentru domeniul audio.
Avatar utilizator
VAX
Membru
Membru
Mesaje: 777
Membru din: Sâm Mar 06, 2021 5:23 am
A apreciat de: 5 ori
A fost apreciat de: 155 ori

#15

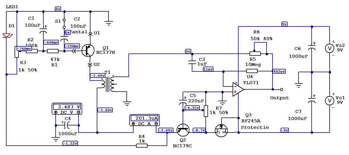
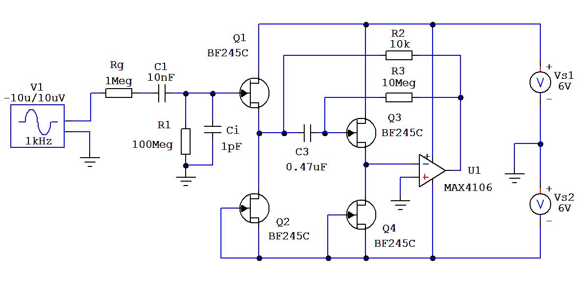
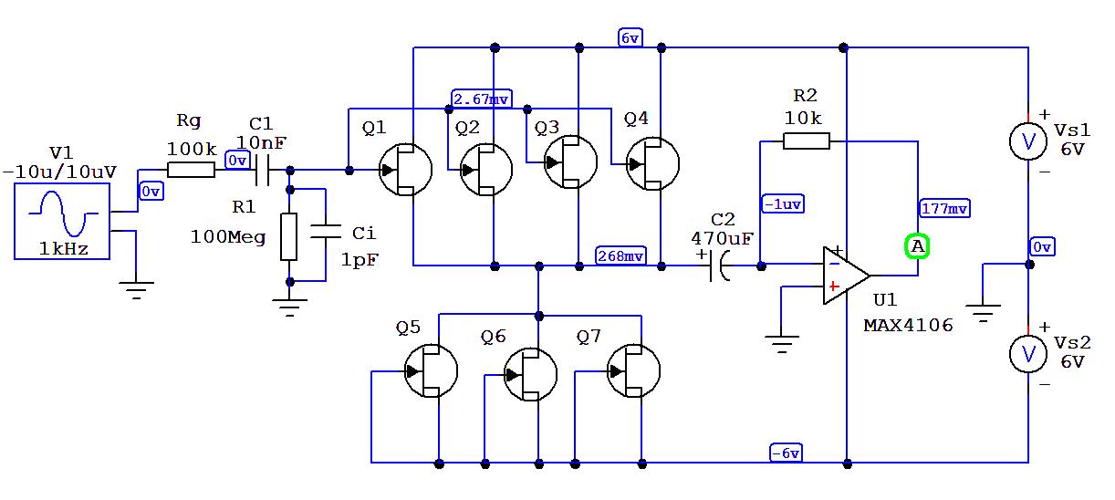
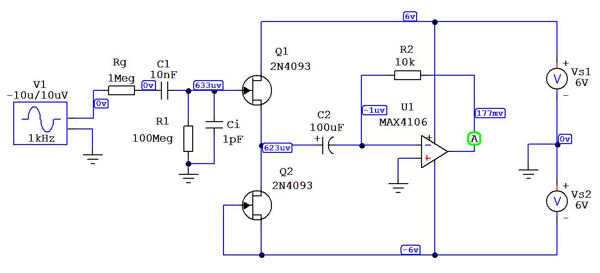
Am sa va prezint si cateva variante "neconventionale" de amplificatoare cu JFET la intrare, unde tranzistorul este in regim "de scurtcircuit" la iesire (in sursa), fiind cuplat la un convertor curent-tensiune cu amplificator operational (AO). Efectul Miller nu apare, capacitatea de la intrare (intre poarta tranzistorului si masa) fiind data de suma dintre capacitatea poarta-sursa (Cgs) si capacitatea poarta-drena (Cgd), drena fiind la masa (in c.a.), iar sursa JFET-ului fiind tot la masa (in a.c.) din cauza impedantei zero la intrarea inversoare a amplificatorului operational (considerat ideal - amplificare infinita in bucla deschisa).

Amp_JFET_MAX4106.jpg
Amp_JFET_MAX4106.jpg (50.39 KiB) Vizualizat de 2589 ori
Amp_JFET_MAX4106_input.jpg
Amp_JFET_MAX4106_input.jpg (42.54 KiB) Vizualizat de 2589 ori
Amp_JFET_MAX4106_output.jpg
Amp_JFET_MAX4106_output.jpg (44.63 KiB) Vizualizat de 2589 ori


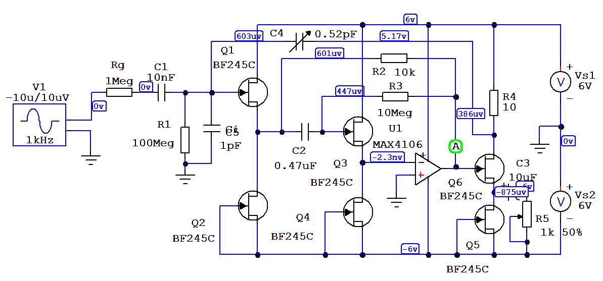
Se pot pune mai multe tranzistoare in paralel, creste transconductanta Gm si amplificarea, respectiv se micsoreaza zgomotul de fond, dar creste si capacitatea de la intrare si se ingusteaza banda de frecventa a amplificatorului.

Amp_JFET_MAX4106_varianta.jpg
Amp_JFET_MAX4106_varianta.jpg (62.25 KiB) Vizualizat de 2589 ori
Amp_JFET_MAX4106_varianta_input.jpg
Amp_JFET_MAX4106_varianta_input.jpg (40.74 KiB) Vizualizat de 2589 ori
Amp_JFET_MAX4106_varianta_output.jpg
Amp_JFET_MAX4106_varianta_output.jpg (40.21 KiB) Vizualizat de 2589 ori

Curentul (semnalul - c.a.) prin tranzistor este Id=Is=Gm x Ui .
Tensiunea (de semnal) la iesirea amplificatorului operational este Uo= -Is x R2 .
Rezulta ca amplificarea in tensiune Au=Uo/Ui=-Gm x R2.
Condensatorul C2 trebuie sa fie cu tantal si sa aiba capacitatea suficient de mare pentru ca tensiunea alternativa in sursa JFET-ului sa fie cat mai aproape de zero la frecventa minima de functionare (eu am considerat 10Hz).
Dupa cum se vede pe grafice, scaderea semnalului de la iesire, la frecventa inalta, se produce pentru ca se micsoreaza cel de la intrare (in poarta tranzistorului). Cu rezistenta interna a sursei de semnal mai mica, banda de frecventa creste. Insa aceste amplificaroare sunt destinate amplificarii semnalelor de la surse cu rezistenta de Mohmi, nu de Kohmi.

Precizare:
Trebuie ca potentialul in sursa tranzistorului Q1 sa fie pozitiv (nu foarte mare - sute de mV), astfel incat condentatorul electrolitic C2 sa nu fie polarizat invers. Tranzistorul Q2 trebuie sa aiba curentul Idss putin mai mic decat cel al lui Q1. Din acest motiv s-au pus trei JFET-uri in sursa de curent (Q5, Q6, Q7) si patru in partea de amplificator (Q1, Q2, Q3, Q4), la al doilea montaj.
Amplificatorul operational MAX4106 are zgomot foarte mic la intrare (1uV) si banda larga de frecventa (peste 250 MHz), este deosebit. Nu se mai fabrica in prezent, a fost inlocuit cu alte tipuri asemanatoare. Cautati datele de catalog, sa vedeti despre ce este vorba. Cu amplificatoare operationale de duzina, performantele circuitului sunt mult mai slabe.
Avatar utilizator
VAX
Membru
Membru
Mesaje: 777
Membru din: Sâm Mar 06, 2021 5:23 am
A apreciat de: 5 ori
A fost apreciat de: 155 ori

#16

Am simulat si o schema usor diferita de amplificator cu JFET si convertor curent-tensiune, care necesita condensator de cuplaj (C2) de valoare mai mica, eventual nepolarizat (are curentul de pierderi mai mic si este mai putin zgomotos).

Amp_JFET_MAX4106_2_2.jpg
Amp_JFET_MAX4106_2_2.jpg (53.84 KiB) Vizualizat de 2586 ori
Amp_JFET_MAX4106_2_2_input.jpg
Amp_JFET_MAX4106_2_2_input.jpg (40.18 KiB) Vizualizat de 2586 ori
Amp_JFET_MAX4106_2__2_output.jpg
Amp_JFET_MAX4106_2__2_output.jpg (39.89 KiB) Vizualizat de 2586 ori

S-a introdus un etaj intermediar (tampon) cu impedanta mare la intrare, care permite marirea valorii R3 si micsorarea lui C2. Etajul respectiv creste putin zgomotul de fond.
Avatar utilizator
VAX
Membru
Membru
Mesaje: 777
Membru din: Sâm Mar 06, 2021 5:23 am
A apreciat de: 5 ori
A fost apreciat de: 155 ori

#17

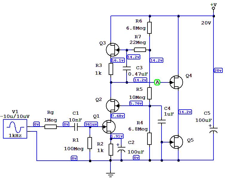
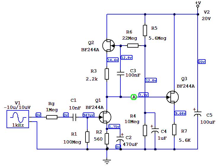
Va prezint si cum se poate creste banda de frecventa prin reactie pozitiva, care introduce o capacitate negativa la intrare. Prin adunarea capacitatii pozitive (reala) cu capacitatea negativa, se obtine o capacitate totala apropiata de zero.


Amp_JFET_MAX4106_CNI.jpg
Amp_JFET_MAX4106_CNI.jpg (77.65 KiB) Vizualizat de 2585 ori

Amp_JFET_MAX4106_CNI_input.jpg
Amp_JFET_MAX4106_CNI_input.jpg (44.13 KiB) Vizualizat de 2585 ori

Amp_JFET_MAX4106_CNI_output.jpg
Amp_JFET_MAX4106_CNI_output.jpg (42.1 KiB) Vizualizat de 2585 ori



La amplificatoarele anterioare cu AO, semnalul de la iesire este in antifaza cu cel de la intrare. Pentru a obtine reactia pozitiva se introduce inca un etaj amplificator, cu Q6 in conexiune cu sursa la masa, alimentat (in sursa) prin sursa de curent constant Q5. Sursa lui Q6 este pusa la masa (in c.a.) prin C3 si R5 (reglabila). Amplificarea acestui etaj este egala cu A= - R4/R5. Minusul este de la inversarea fazei. Condensatorul de reactie (pozitiva), C4, este un trimer sau poate fi si din doua sarme izolate rasucite. Reglarea reactiei (a capacitatii negative introdusa la intrare) se poate face si din C4, dar si din R5.
Semnalul amplificat se ia de la iesirea amplificatorului operational, cred ca v-ati dat seama.

Aceasta metoda este utilizata frecvent la aparatura de cercetare (fizica experimentala, in inginerie etc) pentru compensarea capacitatii cablurilor coaxiale prin care se aduce semnalul de la traductor la amplificator. De exemplu la amplificatoarele de impulsuri de la fizica nucleara, sau la amplificatoarele care iau semnal de la fotodiode cu suprafata mare (care au C mare) etc.
In cazul nostru circuitul ar fi util la microfoane condensator care trebuie sa redea frecvente inalte (sute de KHz - ultrasunete).
Avatar utilizator
VAX
Membru
Membru
Mesaje: 777
Membru din: Sâm Mar 06, 2021 5:23 am
A apreciat de: 5 ori
A fost apreciat de: 155 ori

#18

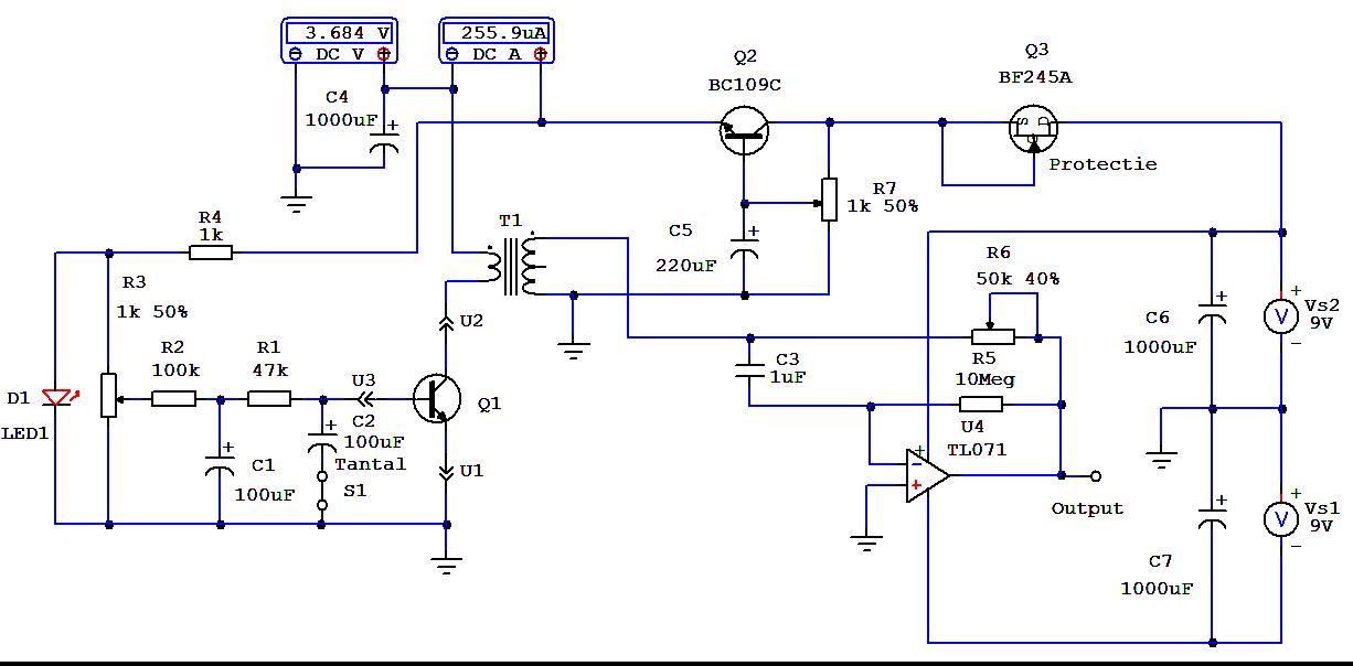
Va dau schemele circuitelor cu care se determina zgomotul de fond al tranzistoarelor de mica putere utilizate la preamplificatoare.
Mai intai pentru tranzistoarele npn.

Mas_zg_npn.jpg
Mas_zg_npn.jpg (66.79 KiB) Vizualizat de 2573 ori

Respectiv pentru pnp.

Mas_zg_pnp.jpg
Mas_zg_pnp.jpg (74.4 KiB) Vizualizat de 2573 ori

Transformatorul T1 este un defazor de la vechile radiouri cu tranzistoare (Albatros, Mamaia, Zefir, ... rusesti...).
Lucreaza cu iesirea (secundarul) in regim de scurtcircuit (in curent altenativ), practic ca un transformator de curent. Circuitul cu amplificator operational este un convertor curent-tensiune. Amplificarea este determinata de valoarea rezistorului R6. Iesirea amplificatorului operational este legata (prin condensator care nu apare pe schema) la intrarea placii de sunet a PC-ului, unde se face analiza spectrala cu programul SpectraLab de la firma Sound Technology, sau cu altul similar. Important este ca afisarea sa se faca pe scara liniara, pentru ca pe scara logaritmica se comprima graficul si nu se vad bine diferentele intre tranzistoare.
Cu R7 se regleaza tensiunea colector-emitor la tranzistorul masurat (in intevalul 3-6 V), iar cu R3 polarizarea in baza (respectiv curentul de colector prin Q1 - in intervalul 10uA - 0,2mA).
Este bine ca tranzistoarele cu zgomotul cel mai mic sa le pastrati ca referinta pentru determinarile ulterioare (prin comparatie - pentru sortare).
Montajul trebuie sa fie ecranat.
Cu comutatorul S1 inchis masuram tensiunea de zgomot de la intrarea tranzistorului, respectiv curentul de zgomot (+ contributia tensiunii de zgomot de la intrare), cu S1 deschis.
Astept intrebari.
Avatar utilizator
VAX
Membru
Membru
Mesaje: 777
Membru din: Sâm Mar 06, 2021 5:23 am
A apreciat de: 5 ori
A fost apreciat de: 155 ori

#19

La schemele prezentate anterior am prevazut un circuit limitator de curent (cu JFET-ul Q3), pentru protejarea tranzistorului testat (Q1), in cazul in care curentul de polarizare in baza este prea mare si curentul de colector ar creste la valori periculoase. Chiar si asa exista riscul de ardere (prin supracurent de colector) a tranzistorului testat, pentru ca exista sarcina electrica acumulata in C4 (pana se descarca poate sa debiteze curent mare in Q1). Trebuie sa se creasca curentul in baza treptat (din R3), incepand de la zero, pana se ajunge la valoarea curentului de colector dorita.

Observatie:
R3 si R7 pot fi crescute pana la 10 kohmi.
Limitarea curentului (protectia) se poate realiza si cu un simplu rezistor (220 ohmi ar fi o valoare potrivita) in locul JFET-ului Q3. Cei care nu au JFET pot sa puna fara probleme rezistorul respectiv. Important este sa existe ceva care nu da voie sa creasca prea mult curentul de colector al lui Q1.
Avatar utilizator
VAX
Membru
Membru
Mesaje: 777
Membru din: Sâm Mar 06, 2021 5:23 am
A apreciat de: 5 ori
A fost apreciat de: 155 ori

#20

Pentru a va lamuri cum este cu mecanismele de zgomot din tranzistoare, cum se defineste factorul de zgomot etc, va recomand sa cititi cartea Amplificatoare de audiofrecventa – seria Radioreceptoare (B. Barbat, I. Presura, T. Tanasescu).
https://anticariatlogos.ro/product/ampl ... tanasescu/
https://www.anticariatbazar.ro/autori/Boldur_Barbat/
Capitolul respectiv este la inceputul cartii. Trebuie sa o cititi pe toata, aveti ce invata de acolo.

In anii '80, cand am lucrat ca profesor de fizica la un liceu si aveam suficient timp liber, fiind si necasatorit, am testat multe tranzistoare in privinta zgomotului de fond.
Am constatat ca erau cu zgomot mic multe tranzistoare de uz general (BC-uri obisnuite), dar si unele tranzistoare cu Ge (chiar si EFT-uri de la IPRS). La moda erau tranzistoarele cu Ge de tipul P27A si P28 (rusesti), care avand Rbb de valoare mica, mergeau cu zgomot mic (la Ic=0,2mA), la amplificatoarele pentru cap magnetic (magnetofoane - Maiak 203 etc) sau pentru microfon dinamic (Ri=200 ohmi). Chiar si la receptoarele cu conversie directa, date in revistele rusesti, se foloseau aceste tranzistoare. Ulterior au aparut (la rusi, ca la noi existau deja BC-uri cu zomot mic) tranzistoare cu Si la fel de putin zgomotoase, sau chiar mai bune.
Prin testari am descoperit ca si alte tipuri de tranzistoare cu Ge (unele, nu toate exemplarele) aveau zgomotul la fel de mic ca P27A, la Ic=0.2 mA. De exemplu 1T320 (GT320), tot rusesti, AC180 (!!!), chiar si unele tranzistoare nemarcate de la IPRS (date la Casa Pionierilor), din seria de EFT319 (cu beta in afara normelor, prea mare - peste 200, deci cu Iceo peste 1mA - inutilizabile in schemele obisnite, dar perfect functionale in montaje modificate - am sa va explic ultetior despre ce este vorba).
Doar cei care n-au suficienta experienta cred ca doar tranzistoarele despre care se zice ca au zgomot mic, sunt chiar cu zgomot mic. Testarea este obligatorie.

Cred ca v-ati convins de utilitatea programului Circuit Maker. Instalati-l si nu veti regreta. Cititi si teoria, puneti-va cu burta pe carte, despicati firul in patru, intrati in toate detaliile. Asa veti sti si cum sa lucrati cu programele de simulare (SPICE).

Nu mai postez la topicul asta decat daca sunt forumisti interesati sa discutam. Ar fi multe aspecte de lamurit, initial nu am dat toate informatiile necesare, imi lua prea mult timp.
Ultima oară modificat Sâm Aug 26, 2023 9:19 am de către VAX, modificat 1 dată în total.
Scrie răspuns