Dioda lambda si cateva utilizari ale ei

Sectiune dedicata incepatorilor in electronica, discutii si prezentari proiecte simple, tutoriale, etc
Scrie răspuns
Avatar utilizator
VAX
Membru
Membru
Mesaje: 777
Membru din: Sâm Mar 06, 2021 5:23 am
A apreciat de: 5 ori
A fost apreciat de: 155 ori

#1

Dioda lambda este un circuit cu doua borne (dipol), care prezinta pe caracteristica U-I o zona cu rezistenta dinamica negativa de tip N, la fel ca dioda tunel. Poate sa inlocuiasca dioda tunel (tunnel diode) in unele aplicatii, in special la frecventa sub 200 MHz. Se poate realiza cu doua tranzistoare JFET, unul cu canal n si al doilea cu canal p.
Dioda_lambda_JFET.jpg
Dioda_lambda_JFET.jpg (23.12 KiB) Vizualizat de 2105 ori

D_lambda_U-I.jpg
D_lambda_U-I.jpg (37.82 KiB) Vizualizat de 2105 ori




Se poate construi dioda lambda si cu JFET cu canal n si un tranzistor bipolar pnp, dar merge mai prost ca cea doua JFET-uri.

Dioda_lambda_bipolar.jpg
Dioda_lambda_bipolar.jpg (28.06 KiB) Vizualizat de 2105 ori

D_lambda_bip_U-I.jpg
D_lambda_bip_U-I.jpg (41.04 KiB) Vizualizat de 2105 ori
[attachment=1]

Fara condensatorul din divizorul de tensiune din baza pnp-ului circuitul nu merge la frecventa inalta. Valoarea lui se stabileste experimental, in functie de capacitatile interne ale tranzistorului pnp. Trebuie ca divizorul de tensiune sa fie compensat in frecventa, adica sa aiba acelasi raport de divizare la toate frecventele.

In cazul dipolilor cu caracteristica de tip N trebuie sa se cunoasca curentul de varf Ip, unde incepe zona cu rezistenta negativa (dU/dI < 0), curentul de vale Iv, unde se termina zona cu Rd negativa, tensiunile Up si Uv. In functie de astea se estimeaza valoarea rezistentei negative Rd(-)=(Uv-Up)/(Iv-Ip) pentru a se putea dimensiona corect circuitul de polarizare. Trebuie ca rezistenta echivalenta a circuitului de polarizare sa fie mai mica decat modulul rezistentei negative a dipolului respectiv, pentru ca dreapta de polarizare sa intersecteze caracteristica U-I a diodei intru-un singur punct, situal pe zona de rezistenta negativa, de dorit chiar in punctul de inflexiune. Astfel dioda merge in oscilatoare sau in amplificatoare. Daca rezistenta echivalenta a circuitului de polarizare este mai mare decat modulul rezistentei negative a diodei, dreapta de polarizare va intersecta caracteristica U-I in trei puncte si dioda ar merge in circuite bistabile. Teoria respectiva (cu graficele aferente) o gasiti pe net - referire la dioda tunel.
Avatar utilizator
VAX
Membru
Membru
Mesaje: 777
Membru din: Sâm Mar 06, 2021 5:23 am
A apreciat de: 5 ori
A fost apreciat de: 155 ori

#2

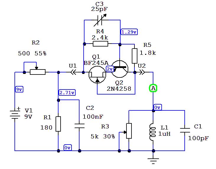
Pentru inceput va prezint o schema de oscilator LC realizat cu dioda lambda (ambele variante).
Schema:
Osc_LC_D_lambda.jpg
Osc_LC_D_lambda.jpg (46.94 KiB) Vizualizat de 2102 ori
Oscilatia pe circuitul LC:

Osc_LC_D_lambda_osc.jpg
Osc_LC_D_lambda_osc.jpg (79.05 KiB) Vizualizat de 2102 ori
Detaliu:
Osc_LC_D_lambda_osc_D.jpg
Osc_LC_D_lambda_osc_D.jpg (63.06 KiB) Vizualizat de 2102 ori

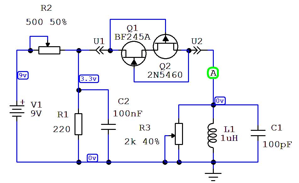
Varianta cu JFET si bipolar:

Osc_D_lambda_bip.jpg
Osc_D_lambda_bip.jpg (39.03 KiB) Vizualizat de 2102 ori
Osc_D_lambda_bip_simulare.jpg
Osc_D_lambda_bip_simulare.jpg (100.6 KiB) Vizualizat de 2102 ori
Osc_D_lambda_bip_simulare_det.jpg
Osc_D_lambda_bip_simulare_det.jpg (67.61 KiB) Vizualizat de 2102 ori

In curent alternativ dioda lambda este in paralel cu circuitul oscilant LC si rezistenta ei negativa compenseaza rezistenta (paralel) de pierderi a circuitului, astfel incat rezistenta totala sa fie infinita si oscilatia sa fie neamortizata.
Intrucat modulul rezistentei negative a diodei este mic si rezistenta de pierderi a circuitului LC este cu ordine de marime mai mare, este necesar sa se adauge in paralel cu circuitul un rezistor de amortizare (R3 - trimer) care sa fie neinductiv (de dimensiuni reduse). Fara acel rezistor pot sa apara oscilatii de relaxare, pe frecventa mult mai mica. Rezistenta R3 se micsoreaza treptat, pana cand oscilatiile devin sinusoidale (se observa cu un osciloscop).
Circuitul de polarizare, cu divizorul de tensiune R1,R2, trebuie sa aiba rezistenta echivalenta Re=R1R2/(R1+R2) mai mica decat modulul rezistentei negative a diodei. Fiind vorba de rezistoare parcurse cu curent relativ mare (mA), rezitorul variabil trebuie sa fie bobinat (este mai sigur in functionare). Se regleaza raportul de divizare astfel incat oscilatia sa aiba amplitudinea maxima.

Aceste oscilatoare sunt interesante din punct de vedere didactic, pentru intelegerea modului in care functioneaza circuitele cu rezistenta dinamica negativa. Pentru aplicatii obisnuite se pot construi oscilatoare mult mai putin pretentioase la reglare, cu amplificatoare cu reactie pozitiva.
Acesti utilizatori au apreciat autorul VAX pentru postare:
addybiru (Sâm Iun 26, 2021 8:51 pm)
Rating: 16.67%
Avatar utilizator
VAX
Membru
Membru
Mesaje: 777
Membru din: Sâm Mar 06, 2021 5:23 am
A apreciat de: 5 ori
A fost apreciat de: 155 ori

#3

Daca se micsoreaza valoarea rezistorului de amortizare a circuitului LC, astfel incat functionarea sa fie exact sub pragul de intrare in oscilatie, circuitul va lucra ca multi-Q (Q-multiplier, amplificator regenerator), la fel ca circuitele cu reactie pozitiva. In cazul in care bobina este parte dintr-o antena magnetica, cum am discutat deja la alt topic, folosirea regeneratorului mareste mult eficienta receptiei.
viewtopic.php?f=22&t=12
Se poate pune in circuit si un detector AM cu dioda (de preferat punctiforma cu Ge), sau cu tranzistor bipolar de frecventa mare (BF..., BFR...) si un etaj preamplicator de joasa frecventa (audio), astfel incat sa avem un receptor ca cele cu reactie pozitiva.
Reglarea "reactiei" este critica (plaja mica de reglare), dar se poate lucra. Trebuie sa umblati si la tensiunea de polarizare a diodei (din divizorul de tensiune), astfel incat sa fie adusa in punctul de inflexiune de pe caracteristica U-I.
Cine isi permite sa cumpere diode tunel (de pe ebay), sa nu construiasca circuite cu dioda lambda decat in scop experimental (didactic, cu copiii pasionati, sa nu arda diodele tunel, mai greu de procurat).

In schema diodei lambda apare tranzistorul 2N4258. Pe asta l-am gasit in biblioteca programului Circuit Maker. Merge bine orice tranzistor pnp de RF, cu Ft mare si capacitati interne mici (BF450, BF451, BF324, BF479, KT-uri rusesti etc). Cam nepotrivite sunt tranzistoare cu caracteristica de reglare RAA (AGC) inainte (cum ar fi BF509 si cele similare), pentru ca nu merg bine la tensiune colector-emitor mica si la Ic mare. Probabil ca merg si tranzistoarele RF cu Ge (AF106 etc).
Avatar utilizator
VAX
Membru
Membru
Mesaje: 777
Membru din: Sâm Mar 06, 2021 5:23 am
A apreciat de: 5 ori
A fost apreciat de: 155 ori

#4

Am precizat anterior ca circuitul cu dioda lambda merge si ca multi-Q, daca amortizarea rezonatorului LC este putin peste cat ar fi necesar sa intre in oscilatie. Adica sa se micsoreze putin (reglare critica, de finete) rezistorul R3, sub valoarea la care oscilatiile sunt sinusoidale.
Daca bobina L este de la o antena magnetica (adica de dimensiuni mari), simpla crestere a factorului de calitate Q duce la intensificarea semnalului (la frecventa de rezonanta - este necesara acordarea cu condensatorul variabil C1), care este reemis pe distanta mica (un metru si chiar mai mult) si nu este necesar cuplajul direct (prin cablu coaxial) intre multi-Q si receptor, in special daca receptorul are antena magnetica pe ferita.
Se poate adauga un detector AM dupa multi-Q si aveti un receptor similar celor cu reactie pozitiva.
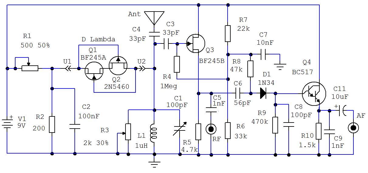
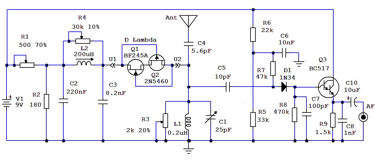
O varianta buna este cu detectia pe jonctiunea baza-emitor a unui tranzistor de frecventa mare (VHF sau UIF), un BF... sau BFR.... Important este ca suma capacitatilor Cbe+Cbc sa nu sara de 5 pF, pentru ca eficienta detectiei sa fie buna si la frecventa mare (zeci de MHz). Foarte bune sunt BFR90 si BFR91, dar sunt multe alte tipuri care merg. Si cu BF-urile cu Ft de sute de MHz se poate lucra. Amplificarea in putere se poate face cu un circuit integrat (foarte bun este TBA820M).
https://www.st.com/resource/en/datasheet/cd00000118.pdf

D_lambda_rec1.jpg
D_lambda_rec1.jpg (68.81 KiB) Vizualizat de 2079 ori

Se poate face detectia si cu dioda punctiforma cu germaniu (mai greu de gasit in prezent, dar se poate recupera din radiourile vechi), sau cu dioda Schottky de UHF.

D_lambda_rec2.jpg
D_lambda_rec2.jpg (69.66 KiB) Vizualizat de 2079 ori

Daca vrem sa avem disponibil si semnalul RF pentru a-l aplica la borna de antena a unui radioreceptor, dar sa si ascultam in difuzor semnalul amplificat si demodulat (AM), atunci se utilizaza circuitul urmator:

D_lambda_rec3.jpg
D_lambda_rec3.jpg (77.61 KiB) Vizualizat de 2079 ori

Pot sa detaliez putin, daca sunt forumisti interesati sa experimenteze circuitele respective.
Acesti utilizatori au apreciat autorul VAX pentru postare:
addybiru (Dum Iun 27, 2021 3:59 pm)
Rating: 16.67%
Avatar utilizator
VAX
Membru
Membru
Mesaje: 777
Membru din: Sâm Mar 06, 2021 5:23 am
A apreciat de: 5 ori
A fost apreciat de: 155 ori

#5

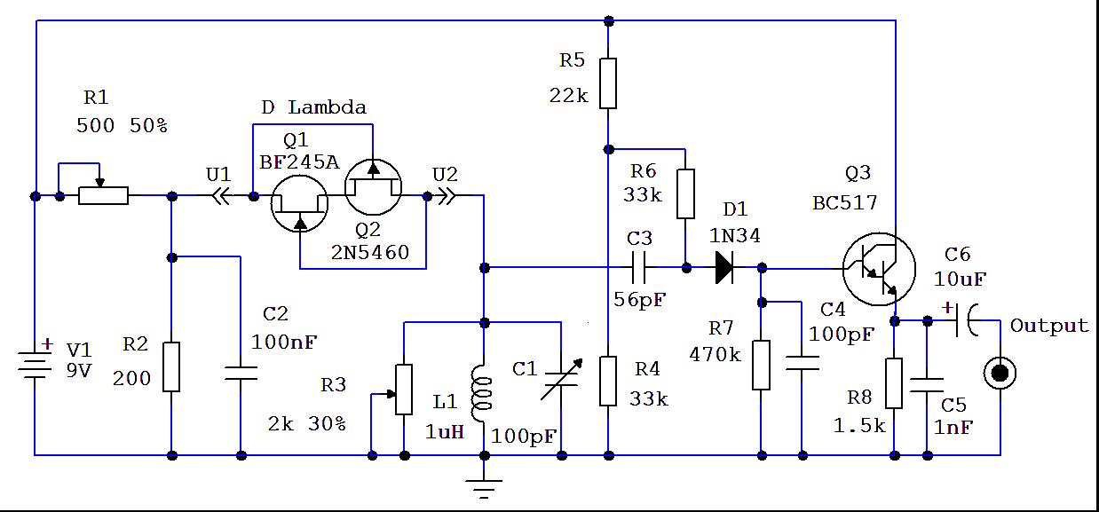
Cu dioda lambda se poate construi si un detector cu superreactie.
D_SR_lambda_schema.jpg
D_SR_lambda_schema.jpg (69.06 KiB) Vizualizat de 2066 ori
Cicuitul oscileaza pe doua frecvente, una de ordinul sutei de KHz, care determina blocarea periodica a celei de-a doua oscilatii (RF - zeci - sute de MHz). Oscilatia de joasa frecventa nu este influentata de ce se intampla in circuitul de RF. Frecventa ei este data de C2, C3 si L2. Rezistorul variabil R4 are rolul sa amortizeze circuitul pana la trecerea in regim sinusoidal.
Frecventa oscilatiei RF (pe care se face receptia radio) este data de L1 si C1, iar cu R3 se aduce oscilatia in regim sinusoidal.
Fiind intrerupta periodic oscilatia RF, circuitul trece prin regimul de functionare imediat sub pragul de intrare in oscilatie, unde amplificarea este foarte mare (mii sau zeci de mii). Pachetele de oscilatii RF au amplitudinea, respectiv durata modulata de semnalul din antena, sau de zgomotul de fond in lipsa semnalului.
Semnalul RF este detectat cu o dioda (punctiforma sau Schottky de UIF) si este transferat la amplicatorul de joasa frecventa cu ajutorul unui etaj separator (repetor de tensiune pe emitor).

Asa arata oscilatia de joasa frecventa la pornire si dupa stabilizarea amplitudinii.

D_SR_lambda_osc_blocare.jpg
D_SR_lambda_osc_blocare.jpg (81.63 KiB) Vizualizat de 2066 ori

Respectiv pachetele de oscilatii RF:

D_SR_lambda_RF_pornire.jpg
D_SR_lambda_RF_pornire.jpg (77.33 KiB) Vizualizat de 2066 ori
D_SR_lambda_RF_pachete.jpg
D_SR_lambda_RF_pachete.jpg (37.58 KiB) Vizualizat de 2066 ori
D_SR_lambda_RF_detaliu.jpg
D_SR_lambda_RF_detaliu.jpg (76.02 KiB) Vizualizat de 2066 ori

Sensibilitatea receptoarelor cu supereactie este foarte mare, pot sa receptioneze semnale de uV sau zeci de uV in antena. Demoduleaza semnale AM si FM cu deviatie mare de frecventa.
Avatar utilizator
VAX
Membru
Membru
Mesaje: 777
Membru din: Sâm Mar 06, 2021 5:23 am
A apreciat de: 5 ori
A fost apreciat de: 155 ori

#6

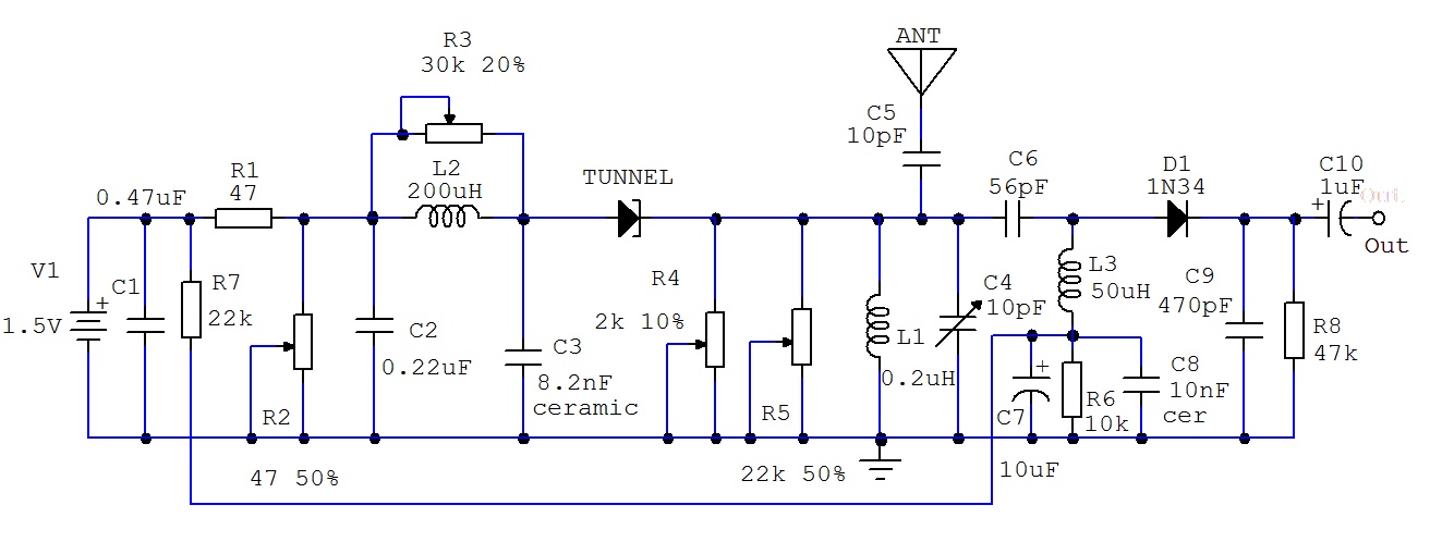
Satisfactia cea mai mare o aveti daca construiti un detector cu superreactie cu dioda tunel. Se pot procura de pe ebay, dar cred ca sunt multe persoane si in Romania, care au in sertar diode tunel si de la care ati putea cumpara.

Det_SR_DT_practic.jpg
Det_SR_DT_practic.jpg (103.13 KiB) Vizualizat de 2064 ori
Acesti utilizatori au apreciat autorul VAX pentru postare:
hpavictor (Dum Iun 27, 2021 9:47 pm)
Rating: 16.67%
Avatar utilizator
VAX
Membru
Membru
Mesaje: 777
Membru din: Sâm Mar 06, 2021 5:23 am
A apreciat de: 5 ori
A fost apreciat de: 155 ori

#7

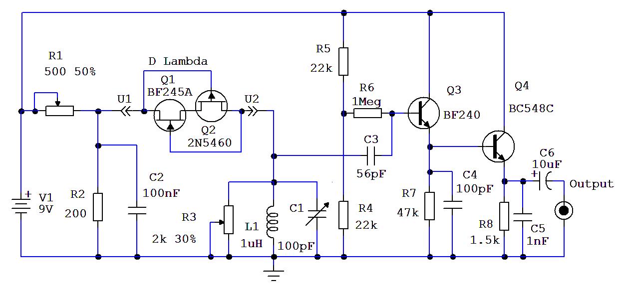
Dezavantajul major al oscilatoarelor si amplificatoarelor regeneratoare cu dioda tunel (sau lambda) este ca trebuie sa reglezi cu mare precizie rezistorul de amortizare. Din acest motiv am pus doua rezistoare legate in paralel, R4 si R5, pentru reglarea bruta si fina.
Dupa cum se observa pe schema, dioda din detector este polarizata cu un curent initial (uA), pentru functionare imbunatatita la semnal mic.
Avatar utilizator
VAX
Membru
Membru
Mesaje: 777
Membru din: Sâm Mar 06, 2021 5:23 am
A apreciat de: 5 ori
A fost apreciat de: 155 ori

#8

Scrie răspuns