Pagina 1 din 1
Amplificatoare clasa D, XD , G, H , S și TD
Scris: Joi Apr 01, 2021 1:54 pm
de hpavictor
Amplificator în clasa D UcD în MC11
Oricine este interesat să se joace cu o simulare a amplificatorului auto-oscilant tip UcD Philips / NPX .
Se deschide cu MC11 , versiunea studențească este suficientă .
Salvați softul MC ( recomand MC12 )
:
https://www.spectrum-soft.com/download/download.shtm
Deoarece firma a dat faliment , dezvoltatorii softului au hotărât să pună totul la liber , probabil că la un moment dat site-ul se va închide ...
Este mult superior lui LT Spice sau TINA etc .
Aveți fișiere separate pentru analize tranzitorii și pentru AC.
Re: UcD
Scris: Vin Apr 02, 2021 2:28 am
de hpavictor
Varianta originală UcD Philips / NPX :
Re: UcD
Scris: Vin Apr 02, 2021 2:34 pm
de DANO
Yamaha Mrs250

- Screenshot_20210402-143245.jpg (343.38 KiB) Vizualizat de 2859 ori
Re: UcD
Scris: Vin Apr 02, 2021 3:38 pm
de hpavictor
Da , nu e caz unic .
Mai produc și cei de la ALTO un modul identic ... Drepturile de autor asupra schemei au expirat ...
Yamaha are evidențiat în clar pinul conectorului denumit Clock - acolo se aplica semnalul de sincronizare ( semnal dreptunghiular cu frecvența 340 KHz ) in cazul folosirii a mai multor module de putere .
Re: UcD
Scris: Vin Apr 02, 2021 4:47 pm
de hpavictor
Ca să vă lămuriți cum stă treaba cu sincronizarea , studiați schema următoare , principiul e identic pentru orice amplificator auto oscilant cu sincronizare externă :
Re: UcD
Scris: Vin Apr 02, 2021 7:51 pm
de DANO
Ar fi interesant de realizat un amplificator în clasa D de felul asta având și performante destul de bune, ar mai fi nevoie doar de o sursa smps valabila
Re: UcD
Scris: Vin Apr 02, 2021 9:09 pm
de hpavictor
Nu e simplu ... sunt multe secrete tehnologice , nu le " merge " bine la toți constructorii

.
Clasa D permite putere mare și foarte mare ... merge excelent într-o banda restrânsă de frecvență ( subwoofer , low , mid-low ) dar pentru putere mijlocie-mare trebuie clasa TD sau AB .
Problema cu clasa TD este că e mai scumpă din punct de vedere al costurilor decât clasa D .
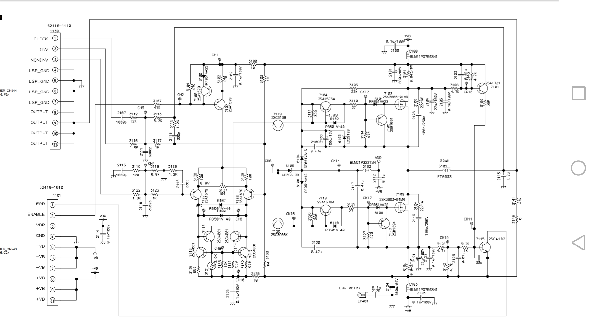
Uite un exemplu de clasa TD :
Re: Amplificatoare clasa D, XD , G, H , S și TD
Scris: Lun Iul 03, 2023 11:46 pm
de VAX
Amplificatoarele in clasa D merg exceptional de bine, daca sunt facute cum trebuie. Baiatul meu a primit cadou la o olimpiada (info), in urma cu peste 12 ani, un MP3 player stick. Merge si acum. Se alimenteaza la o singura baterie de 1,5 V si in casti se aude extraordinar de bine, cu mult peste ce scoate un casetofon. Mai bine ca pe laptop. La tensiune asa de mica, banuiesc ca are amplificator in clasa D cu CMOS. Cele fabricate recent sunt chiar "supersonice".