Sursa alimentare amplificator stereo PP KT88 UL

Discutii despre realizarea surselor de alimentare pentru amplificatoarele audio

Moderator: hpavictor

Avatar utilizator
costi_n
Membru
Membru
Mesaje: 5
Membru din: Sâm Ian 09, 2021 9:22 pm
A apreciat de: 0
A fost apreciat de: 0

#1

Buna seara.

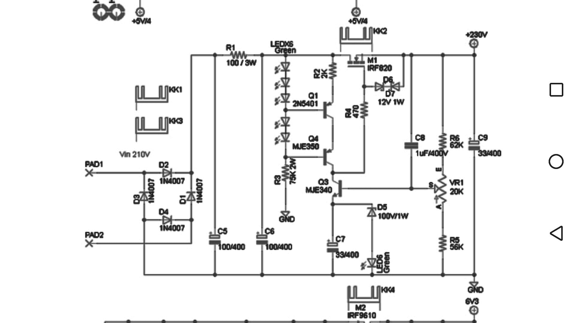
Mi-am propus sa realizez un amplificator stereo PP cu KT88 in config UL.
Deoarece inca nu m-am decis in privinta tipologiei amplificatorului am abordat doar partea de alimentare.
Transformatorul il am deja (productie romaneasca) si am incercat sa creionez o schema cat mai completa care sa cuprinda toate componentele partii de alimentare.
Inca din start tin sa precizez ca am exclus folosirea unui drosell deoarece nu i-am gasit un loc in cutie (este gata in proportie de 50%). Acest fapt a complicat putin lucrurile dar sper ca directia aleasa sa fie cea corecta.
Alt aspect la care am tinut a fost separarea partii de alimentare pentru cele doua canale (chiar daca folosesc un singur traf)
Stiu ca aveti multa experienta cu amplificatoarele cu tuburi si orice sugestie ar fi binevenita. Eu sunt la primul :roll: Momentan as vrea sa dezbatem subiectul sursei de alimentare, imbunatatirea si chiar simplificarea schemei.
Pentru elaborarea schemei m-am inspirat din colectia de scheme a lui Rod Elliott, John Lenard Burnett (http://education.lenardaudio.com) dar si din schemele "handmade" ale domnului "viotubeamp" care imi plac foarte mult.
Dupa inghetarea schemei partii de alimentare o sa postez fotografii cu restul constructiei, in etape, pana la finalizarea ei.
Daca considerati ca topicul ar trebui mutat la sectiunea "vintage" rog un moderator sa il mute acolo.

Multumesc.
Fişiere ataşate
power.png
power.png (67.14 KiB) Vizualizat de 2962 ori
Avatar utilizator
admin
Administrator
Administrator
Mesaje: 122
Membru din: Joi Mai 28, 2020 5:50 pm
Localitate: Arad
A apreciat de: 42 ori
A fost apreciat de: 22 ori
Contact:

#2

Topicul poate sa ramana aici, cat despre sursa, il puteti intreba si pe @VIOTUBEAMP daca aveti nelamuriri, si eu tot la un proiect similar lucrez dar cu finale 6P3C iar schema este VD2018, realizata si elaborata tot de Viotubeamp pe Tehnium-Azi. Nu strica sa puneti si niste poze cu ce aveti pana acum, multumesc.
DANO
A apreciat de: 0
A fost apreciat de: 0

#3

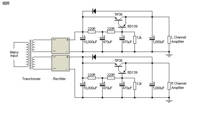
Pt a face mai eficient acel multiplicator de capacitate pun o schema pt inspirație, din câte am mai citit eu acel multiplicator ar fi mai eficient cu tranzistori darlington.
Un link pt a înțelege mai bine cum funcționează
https://sound-au.com/project15.htm
Schema e pt tensiune mica dar e același principiu și la tensiune mai mare
p15_fig4.gif
p15_fig4.gif (5.35 KiB) Vizualizat de 2932 ori
Iar la partea de stabilizare as recomanda un stabilizator serie cu amplificator de eroare, sunt mult mai stabile


Ceea ce e la tine funcționează fără probleme, ce am zis eu este doar dacă vrei sa faci partea de alimentare mai performanta
Fişiere ataşate
Screenshot_20210111-102724.jpg
Screenshot_20210111-102724.jpg (107.79 KiB) Vizualizat de 2767 ori
Avatar utilizator
costi_n
Membru
Membru
Mesaje: 5
Membru din: Sâm Ian 09, 2021 9:22 pm
A apreciat de: 0
A fost apreciat de: 0

#4

Salutare.

Intradevar, stabilizatorului cu amplificator de eroare e mai performant dar in situatia data nu am dorit decat o stabilizare grosiera. Din punctul meu de vedere este suficient tinand cont ca nu o sa alimenteze decat preul si phase splitterul. Majoritatea nu folosesc deloc stabilizare in aceasta zona desi costul componentelor pentru a face asa ceva este infim, nu vad ce ar influenta negativ.
Cat despre multiplicatorul de capacitate, schema propusa de dvs o am construita deja si impreuna cu un P3A proiectat de acelasi autor imi incanta urechile zilnic de vreo 5 ani :)
Mos-fet ul l-am avut disponibil in cutia cu vechituri si am zis sa il incerc. Rezultatele au fost neasteptat de bune si din simulari dar si masuratori. Probabil cand o sa fac urmatoarea comanda de piese o sa iau si un BJT high voltaje sa ma joc mai mult.
Postez si o simulare cu LtSpice (sper sa se vada ceva). Tensiunea anodica ajunge cam intr-un minut la valoarea maxima pentru tuburile finale si cam in 30 de secunde cea stabilizata, se opreste in zener, logic. Poate ar trebui sa mai jonglez putin cu valorice C-urilor dar nu stiu exact daca acest timp e ok sau nu pentru niste tuburi gen kt88. O sa experimentez mai mult cand o sa incing si tuburile :) Ce as vrea sa fac este sa liniarizez putin panta v(n004), sugestii????
In montajul experimental am folosit ca sarcina doua becuri incandescente de 220v puse in serie si am masurat un consum de aprox 270ma la 480v. Riplul aa ramas de ordinul a cativa mV de la aproape 8v initial. Din pacate nu am salvat oscilograma dar o sa o refac dupa ce imi vin pcb-urile (e mult mai safe). Pierderea este in jur de 14-16v la 270mA consum...not bad :ugeek:

cheers
Fişiere ataşate
sim_1.jpg
sim_1.jpg (528.33 KiB) Vizualizat de 2926 ori
Avatar utilizator
costi_n
Membru
Membru
Mesaje: 5
Membru din: Sâm Ian 09, 2021 9:22 pm
A apreciat de: 0
A fost apreciat de: 0

#5

Am gasit un Darlington HV interesant. Desi nu este ieftin merita incercat :)

https://ro.mouser.com/datasheet/2/389/s ... 851592.pdf
Avatar utilizator
hpavictor
Moderator
Moderator
Mesaje: 996
Membru din: Vin Mai 29, 2020 4:30 am
Localitate: Bucuresti
A apreciat de: 514 ori
A fost apreciat de: 507 ori

#6

Protejează MOS FET-urile și la oprire cu diode paralel pe R3 și R7 din schema de mai sus ...
Diferența dintre geniu și prostie este că geniul are limitele sale.
Iosif Vissarionovici Stalin a spus : „Orice greșeală are un nume și un prenume”
Nu te certa niciodată cu un prost. S-ar putea cei din jur să nu vadă diferența...




Audiosaurus Rex
Avatar utilizator
VIOTUBEAMP
Moderator
Moderator
Mesaje: 391
Membru din: Dum Aug 30, 2020 2:06 pm
A apreciat de: 3 ori
A fost apreciat de: 214 ori

#7

costi_n scrie: Sâm Ian 09, 2021 11:03 pm Buna seara.

Mi-am propus sa realizez un amplificator stereo PP cu KT88 in config UL.
Deoarece inca nu m-am decis in privinta tipologiei amplificatorului am abordat doar partea de alimentare.
Transformatorul il am deja (productie romaneasca) si am incercat sa creionez o schema cat mai completa care sa cuprinda toate componentele partii de alimentare.
Inca din start tin sa precizez ca am exclus folosirea unui drosell deoarece nu i-am gasit un loc in cutie (este gata in proportie de 50%). Acest fapt a complicat putin lucrurile dar sper ca directia aleasa sa fie cea corecta.
Alt aspect la care am tinut a fost separarea partii de alimentare pentru cele doua canale (chiar daca folosesc un singur traf)
Stiu ca aveti multa experienta cu amplificatoarele cu tuburi si orice sugestie ar fi binevenita. Eu sunt la primul :roll: Momentan as vrea sa dezbatem subiectul sursei de alimentare, imbunatatirea si chiar simplificarea schemei.
Pentru elaborarea schemei m-am inspirat din colectia de scheme a lui Rod Elliott, John Lenard Burnett (http://education.lenardaudio.com) dar si din schemele "handmade" ale domnului "viotubeamp" care imi plac foarte mult.
Dupa inghetarea schemei partii de alimentare o sa postez fotografii cu restul constructiei, in etape, pana la finalizarea ei.
Daca considerati ca topicul ar trebui mutat la sectiunea "vintage" rog un moderator sa il mute acolo.

Multumesc.
O sugestie, este mai simplu și foarte ieftin să montezi in primarul trafului un termistor NTC ( 3A 10 0hmi) decât acel temporizator.

Dacă stabilizezi tensiunile anodice, stabilizează și tensiunea de negativare

Mare atenție la tranzistorii MOS-FET, nu sunt concepuți să funcționeze linear, sunt concepuți să funcționeze în impulsuri sau semnal rampă, există posibilitatea ca în surse să apară oscilații, implicit niște zgomote ciudate în difuzor, mai ales când trebuie să livreze curenți de peste 100mA, m-am lovit de această problemă, inclusiv cu IRF830, 840.

0724156363 dacă mai ai nelămuriri, îmi este lene să scriu mai mult.
Ce schemă folosești pentru amplificator?
Ultima oară modificat Mar Ian 12, 2021 9:48 pm de către VIOTUBEAMP, modificat 1 dată în total.
Avatar utilizator
VIOTUBEAMP
Moderator
Moderator
Mesaje: 391
Membru din: Dum Aug 30, 2020 2:06 pm
A apreciat de: 3 ori
A fost apreciat de: 214 ori

#8

costi_n scrie: Lun Ian 11, 2021 4:36 pm Am gasit un Darlington HV interesant. Desi nu este ieftin merita incercat :)

https://ro.mouser.com/datasheet/2/389/s ... 851592.pdf
Ce faci cu el? Are Ic 100mA, la un PP clasă AB cu KT88 Ia0 este de 2x50..55mA! Vorbim de Ia0 nu când dai un pic de blană.
Dacă vrei Darlington, simplu și eficient BU508DF+ MJE340
Avatar utilizator
hpavictor
Moderator
Moderator
Mesaje: 996
Membru din: Vin Mai 29, 2020 4:30 am
Localitate: Bucuresti
A apreciat de: 514 ori
A fost apreciat de: 507 ori

#9

costi_n scrie: Sâm Ian 09, 2021 11:03 pm Buna seara.

Mi-am propus sa realizez un amplificator stereo PP cu KT88 in config UL.
Deoarece inca nu m-am decis in privinta tipologiei amplificatorului am abordat doar partea de alimentare.
Transformatorul il am deja (productie romaneasca) si am incercat sa creionez o schema cat mai completa care sa cuprinda toate componentele partii de alimentare.
Inca din start tin sa precizez ca am exclus folosirea unui drosell deoarece nu i-am gasit un loc in cutie (este gata in proportie de 50%). Acest fapt a complicat putin lucrurile dar sper ca directia aleasa sa fie cea corecta.
Alt aspect la care am tinut a fost separarea partii de alimentare pentru cele doua canale (chiar daca folosesc un singur traf)
Stiu ca aveti multa experienta cu amplificatoarele cu tuburi si orice sugestie ar fi binevenita. Eu sunt la primul :roll: Momentan as vrea sa dezbatem subiectul sursei de alimentare, imbunatatirea si chiar simplificarea schemei.
Pentru elaborarea schemei m-am inspirat din colectia de scheme a lui Rod Elliott, John Lenard Burnett (http://education.lenardaudio.com) dar si din schemele "handmade" ale domnului "viotubeamp" care imi plac foarte mult.
Dupa inghetarea schemei partii de alimentare o sa postez fotografii cu restul constructiei, in etape, pana la finalizarea ei.
Daca considerati ca topicul ar trebui mutat la sectiunea "vintage" rog un moderator sa il mute acolo.

Multumesc.
Uite o propunere mult mai evoluată :
Fişiere ataşate
Screenshot_20210115-092745.png
Screenshot_20210115-092745.png (687.6 KiB) Vizualizat de 2767 ori
Diferența dintre geniu și prostie este că geniul are limitele sale.
Iosif Vissarionovici Stalin a spus : „Orice greșeală are un nume și un prenume”
Nu te certa niciodată cu un prost. S-ar putea cei din jur să nu vadă diferența...




Audiosaurus Rex
Avatar utilizator
costi_n
Membru
Membru
Mesaje: 5
Membru din: Sâm Ian 09, 2021 9:22 pm
A apreciat de: 0
A fost apreciat de: 0

#10

Multumesc mult pentru interesul acordat si ajutor.
In urma unei conversatii telefonice cu dl. Viorel am facut mici ajustari schemei.
In primul rand anodica nu este stabilizata, IRFPC50-ul este doar un multiplicator de capacitate care mai are si rolul de a aplica tensiunea anodica pe o panta crescatoare ( ajunge in aprox 30 de secunde la valoarea maxima).
Partea stabilizata este doar pentru tuburile "mici". Sunt multe variante de stabilizator dar cred ca o sa raman pe varianta simpla cu zener si mos-fet. Am testat tot mai putin stabilizarea dar nu are ce sa nu mearga.
Referitor la partea de 220v o sa incerc si folosirea unui NTC cum a sugerat Dl. Viorel. In trecut am avut neplaceri cu ele dar probabil nu alegeam eu valoarea portivita.
Tinand cont ca circuitul de intarziere este deja realizat o sa il folosesc pe acesta.
Ce am modificat:
1.Am inlocuit rezistentele dintre filamentele tuburilor finale si masa cu semireglabile de 100 ohmi.
2.Am adaugat diodele de protectie pentru mos-fet D32, D33, D34, D35
3.Al doilea banc de condensatori C36, C38, C38, C39 au acum 1000uF de la 220uF.
4.Diodele zener pt protectie mos-fet au fost inlocuite cu unele de 12v
5. Diodele redresoare au fost inlocuite cu varianta UF
6. Am adaugat D31 in baza la T1. C7 a ajuns la 1000uF pt un Delay mai mare la start (aprox 2sec)

In principiu cam asta este.
Fişiere ataşate
power_rev1.png
power_rev1.png (81.68 KiB) Vizualizat de 2856 ori
Scrie răspuns