Partea de dc trap am luato de la Rod Elliot(de parca el ar fi inventato, vorba vine)
https://sound-au.com/articles/xfmr-dc.htm
Partea de soft start este o schema din revista elektor
http://komputere777.blogspot.com/2009/0 ... start.html
Am mai pus un varistor la intrare sa mai protejeze impotriva spikurilor care apar la retea
https://www.electronics-tutorials.ws/re ... istor.html
Cablajul este pe un singur layer se poate face acasa cu calcatorul atasat este pdful cu documentatia necesara
DC-Trap & Slow start pentru transformatoare
Moderator: hpavictor
- Fişiere ataşate
-
- 72419564_372599056950104_9122379535906504704_n.jpg.3fdccb89fce24b810af1fbe649a1a527.jpg (66.83 KiB) Vizualizat de 2743 ori
-
- 276054876_dctrapsoftstart.jpg.png.e7d87d8dbd43aeb31002ec319e744844.png (29.61 KiB) Vizualizat de 2743 ori
- Acesti utilizatori au apreciat autorul DANO pentru postare:
- addybiru (Mar Iun 02, 2020 5:27 pm)
- Rating: 16.67%
- hpavictor
- Moderator

- Mesaje: 996
- Membru din: Vin Mai 29, 2020 4:30 am
- Localitate: Bucuresti
- A apreciat de: 514 ori
- A fost apreciat de: 507 ori
Ce e aia Slow start ?
Bănuiesc că faci o confuzie de termeni , des întâlnită pe alte forumuri
, nefrecventabile ...
În schema de mai sus ai desenat un circuit primitiv de tip SoftStart pe care nu o recomand nimănui , nicidecum un Slow start !
Slow Start este un etaj care comanda mărirea treptată a semnalului audio ( ramp on ) și nu are cum să limiteze curentul de pornire la cuplarea rețelei !
Schema de SS pe care ai desenat-o are o problemă existențială :
Dacă se întrerupe alimentarea de la rețea pentru o fracțiune de secundă , circuitul tau va cupla brusc , arzând siguranțele .
Bănuiesc că faci o confuzie de termeni , des întâlnită pe alte forumuri
În schema de mai sus ai desenat un circuit primitiv de tip SoftStart pe care nu o recomand nimănui , nicidecum un Slow start !
Slow Start este un etaj care comanda mărirea treptată a semnalului audio ( ramp on ) și nu are cum să limiteze curentul de pornire la cuplarea rețelei !
Schema de SS pe care ai desenat-o are o problemă existențială :
Dacă se întrerupe alimentarea de la rețea pentru o fracțiune de secundă , circuitul tau va cupla brusc , arzând siguranțele .
Diferența dintre geniu și prostie este că geniul are limitele sale.
Iosif Vissarionovici Stalin a spus : „Orice greșeală are un nume și un prenume”
Nu te certa niciodată cu un prost. S-ar putea cei din jur să nu vadă diferența...
Audiosaurus Rex
Iosif Vissarionovici Stalin a spus : „Orice greșeală are un nume și un prenume”
Nu te certa niciodată cu un prost. S-ar putea cei din jur să nu vadă diferența...
Audiosaurus Rex
slow start pt mine ar fi un termen mai general nu l-as atribui la chestie anume dar aveti dreptate e cunoscut ca si soft start(e doar in titlu termenul slow, cine stie pe unde imi era capul atunci pt ca la descriere m-am exprimat corect folosind termenul soft)
Daca s-ar intrerupe brusc si ar reveni, cred ca condensatori de filtare nu se descarca chiar asa repede si nu ar fi nevoie de un curent mare la pornire. pt mine e ok povestea asta primitiva simpla si la subiect.
Pt a controla si mai ok acel releu s-ar putea folosi un microcontroler, dar se mai complica lucrurile
Daca s-ar intrerupe brusc si ar reveni, cred ca condensatori de filtare nu se descarca chiar asa repede si nu ar fi nevoie de un curent mare la pornire. pt mine e ok povestea asta primitiva simpla si la subiect.
Pt a controla si mai ok acel releu s-ar putea folosi un microcontroler, dar se mai complica lucrurile
- Mircea
- Moderator

- Mesaje: 431
- Membru din: Sâm Iun 06, 2020 1:03 pm
- A apreciat de: 287 ori
- A fost apreciat de: 222 ori
In viitorul nu foarte indepartat vreau sa testez un SSR home-made. Schema cu mosfeti de pe pagina ESP (https://sound-au.com/articles/mosfet-relay.htm). Ca sa shunteze NTC-ul.


- hpavictor
- Moderator

- Mesaje: 996
- Membru din: Vin Mai 29, 2020 4:30 am
- Localitate: Bucuresti
- A apreciat de: 514 ori
- A fost apreciat de: 507 ori
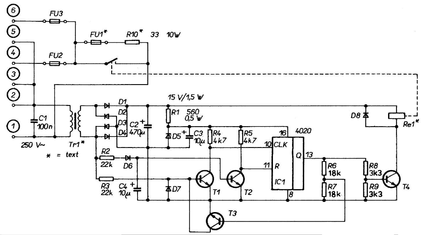
Îți propun o soluție alternativă .
Te poți inspira din schema următoare , este un softstart care nu poate prezenta problema menționată de mine anterior .
Cât despre SSR , nu am suficientă experiență cu ele ...
Te poți inspira din schema următoare , este un softstart care nu poate prezenta problema menționată de mine anterior .
Cât despre SSR , nu am suficientă experiență cu ele ...
- Fişiere ataşate
-
- 91558761_151223573033900_3235246208054198272_o.jpg (68.65 KiB) Vizualizat de 2684 ori
Diferența dintre geniu și prostie este că geniul are limitele sale.
Iosif Vissarionovici Stalin a spus : „Orice greșeală are un nume și un prenume”
Nu te certa niciodată cu un prost. S-ar putea cei din jur să nu vadă diferența...
Audiosaurus Rex
Iosif Vissarionovici Stalin a spus : „Orice greșeală are un nume și un prenume”
Nu te certa niciodată cu un prost. S-ar putea cei din jur să nu vadă diferența...
Audiosaurus Rex
- hpavictor
- Moderator

- Mesaje: 996
- Membru din: Vin Mai 29, 2020 4:30 am
- Localitate: Bucuresti
- A apreciat de: 514 ori
- A fost apreciat de: 507 ori
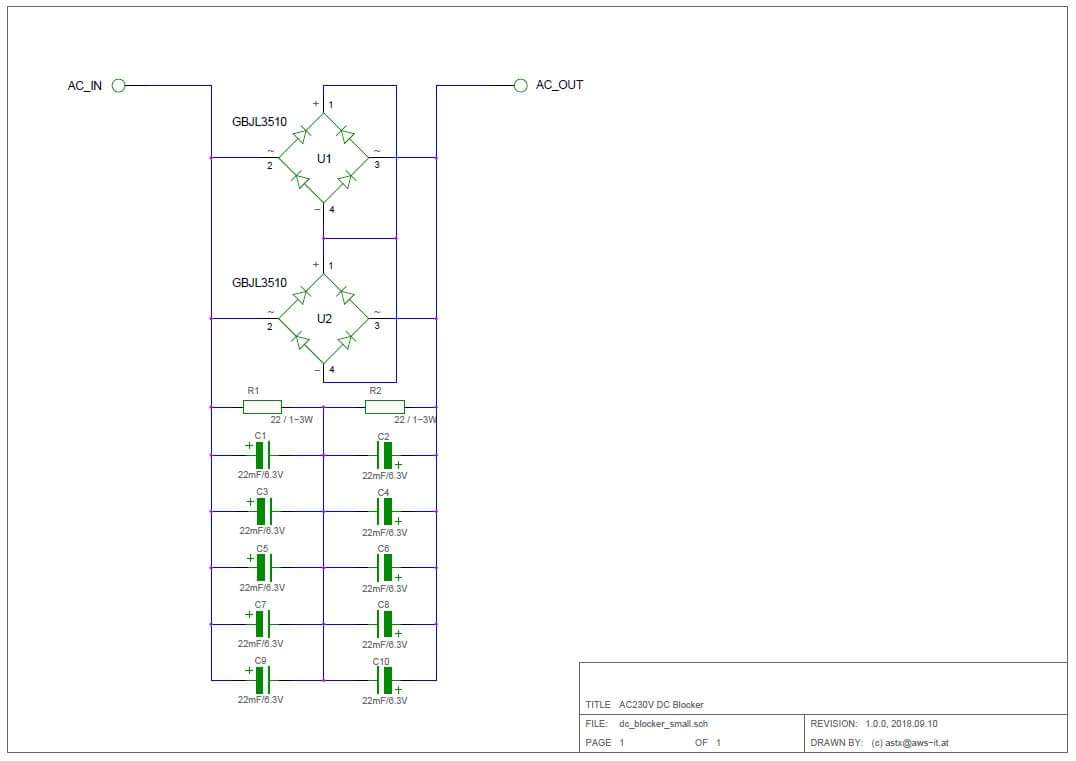
Încă o sugestie , de data asta pentru DC Blocker sau cum i se mai spune , DC Trap .
Atenție la curentul admis de condensatoare , suma curentului total sa depășească consumul sarcinii pe care intenționezi să o alimentezi ... atenție la electrosecuritate , toate componentele DC Blocker / DC Trap funcționează la tensiuni periculoase pentru sănătate !
Atenție la curentul admis de condensatoare , suma curentului total sa depășească consumul sarcinii pe care intenționezi să o alimentezi ... atenție la electrosecuritate , toate componentele DC Blocker / DC Trap funcționează la tensiuni periculoase pentru sănătate !
- Fişiere ataşate
-
- 83235852_127575632065361_3859743175971176448_o (1).jpg (201.1 KiB) Vizualizat de 2677 ori
-
- 83176134_127575492065375_9157392208087744512_o.jpg (87.32 KiB) Vizualizat de 2677 ori
-
- 82207065_127575378732053_3010794807757897728_o.jpg (215.68 KiB) Vizualizat de 2677 ori
-
- 82891619_127575285398729_7369342875462533120_o.jpg (167.4 KiB) Vizualizat de 2677 ori
-
- 82431513_127575175398740_7762019709427384320_o (1).jpg (26.08 KiB) Vizualizat de 2677 ori
Diferența dintre geniu și prostie este că geniul are limitele sale.
Iosif Vissarionovici Stalin a spus : „Orice greșeală are un nume și un prenume”
Nu te certa niciodată cu un prost. S-ar putea cei din jur să nu vadă diferența...
Audiosaurus Rex
Iosif Vissarionovici Stalin a spus : „Orice greșeală are un nume și un prenume”
Nu te certa niciodată cu un prost. S-ar putea cei din jur să nu vadă diferența...
Audiosaurus Rex
- hpavictor
- Moderator

- Mesaje: 996
- Membru din: Vin Mai 29, 2020 4:30 am
- Localitate: Bucuresti
- A apreciat de: 514 ori
- A fost apreciat de: 507 ori
Prezentarea e frumoasă :
- Acesti utilizatori au apreciat autorul hpavictor pentru postare:
- elektronu85 (Mie Mar 17, 2021 9:19 am)
- Rating: 16.67%
Diferența dintre geniu și prostie este că geniul are limitele sale.
Iosif Vissarionovici Stalin a spus : „Orice greșeală are un nume și un prenume”
Nu te certa niciodată cu un prost. S-ar putea cei din jur să nu vadă diferența...
Audiosaurus Rex
Iosif Vissarionovici Stalin a spus : „Orice greșeală are un nume și un prenume”
Nu te certa niciodată cu un prost. S-ar putea cei din jur să nu vadă diferența...
Audiosaurus Rex
Acolo este o combinatie contadictorie de factori, un oximoron. Un soft start prezentat de o fast start.
Ma rog, tinand seama ca nevestele nu calca vreodata in asemenea ateliere sau expozitii, se permite
Ma rog, tinand seama ca nevestele nu calca vreodata in asemenea ateliere sau expozitii, se permite
- Acesti utilizatori au apreciat autorul Shambala pentru postare:
- hpavictor (Lun Oct 05, 2020 6:43 pm)
- Rating: 16.67%
- remus68
- Membru

- Mesaje: 5
- Membru din: Sâm Oct 03, 2020 7:51 pm
- Localitate: Timișoara
- A apreciat de: 10 ori
- A fost apreciat de: 4 ori
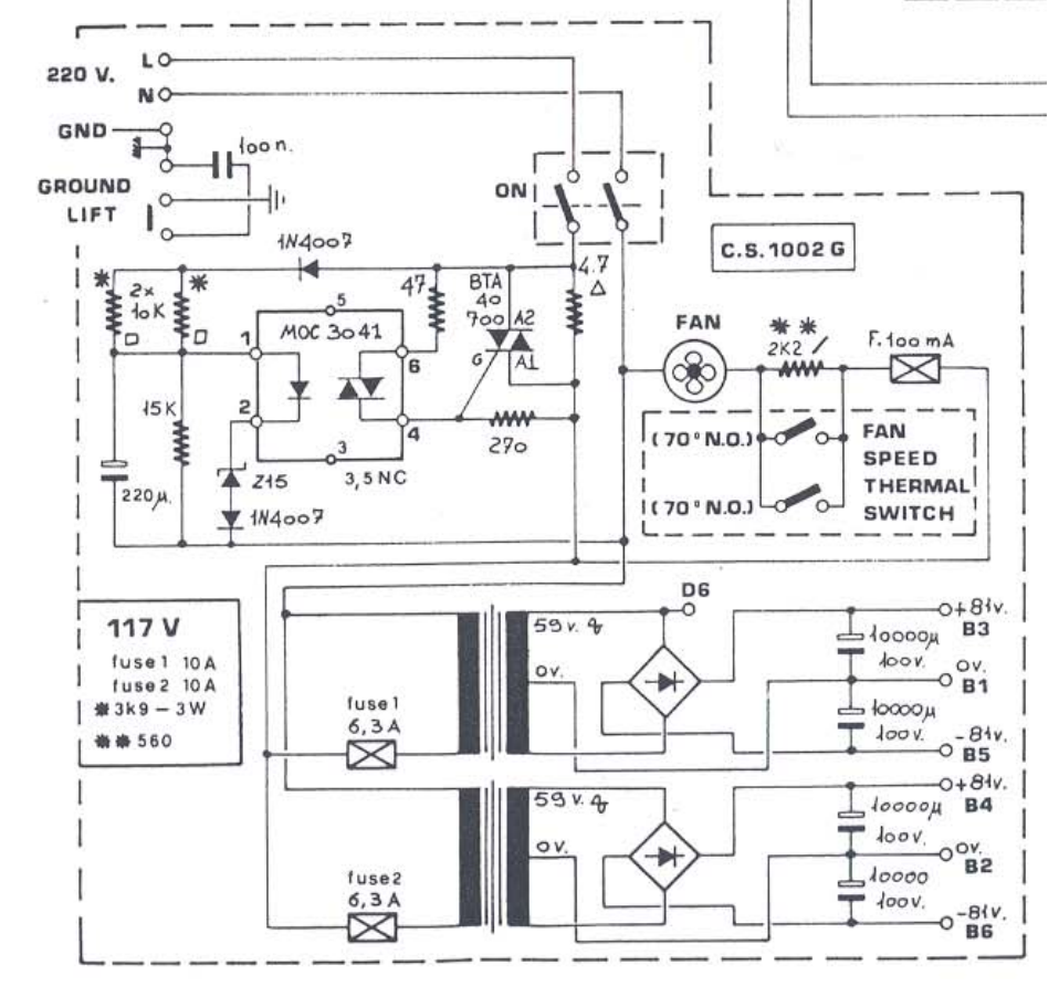
O sugestie pentru soft start - inca din anul 1985, italienii de la Montarbo au implementat urmatoarea schema pe modelul 1002 (doua canale de amplificare alimentate la +/-80V, care elibereaza oarece putere pe incinte de 4 ohmi...). Am utilizat vreo zece ani un rack umplut cu aceste amplificatoare si nu au fost deloc probleme la pornirea sau utilizarea lor. MOC3041 este destul de "destept" si "le are" cu Zero Cross Detection...
- Fişiere ataşate
-
- Softstart.png (574.36 KiB) Vizualizat de 2545 ori

