SMPS 300W CU UC3842
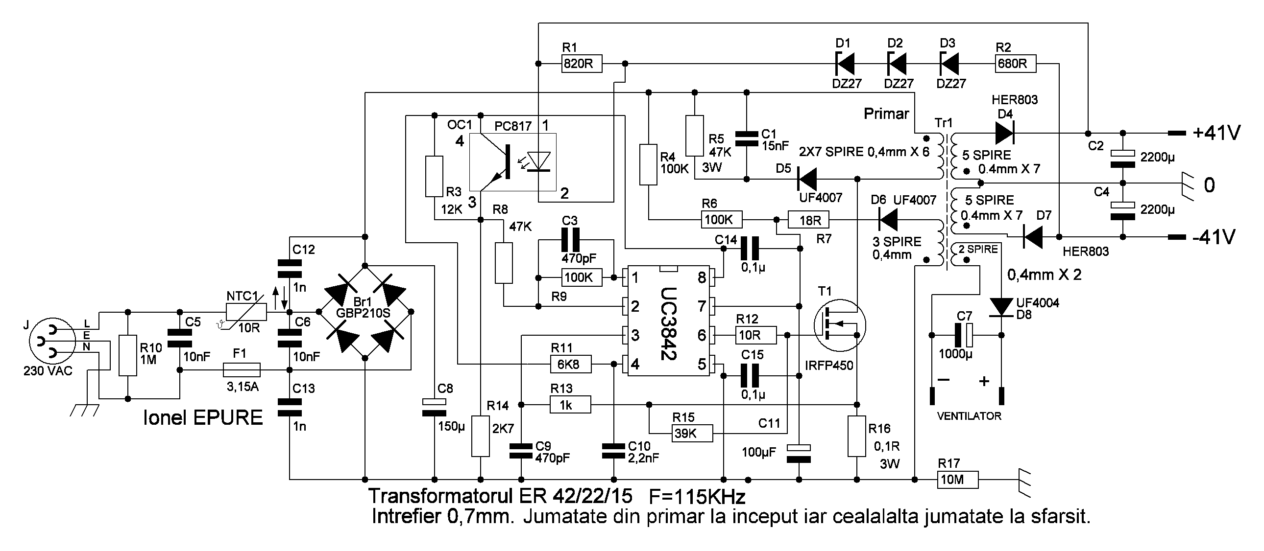
Am conceput un mic SMPS pentru alimentarea unui amplificator stereo de 2X 100W in 8 ohmi. Puterea fiind mica m-am orientat catre o topologie flyback cu un singur mosfet comandat de un circuit integrat UC3842. Sursa are feedback printr-un optocuplor si mentine tensiunile de iesire stabilizate. Precizia si acuratetea nefiind necesare la alimentarea unui amplificator audio, am prins in bucla de reactie 3 diode Zenner care insumeaza 82 volti, nu avea rost sa ma complic cu un amplificator de eroare cu TL431. La probe de la gol la sarcina nominala de 3,75 amperi, tensiunile de iesire au scazut cu 16 milivolti pe ramura. Am constatat ca este mai mare deriva termica de la incalzirea diodelor stabilizatoare.
- Fişiere ataşate
-
- SCHEMA.png (27.18 KiB) Vizualizat de 1523 ori
-
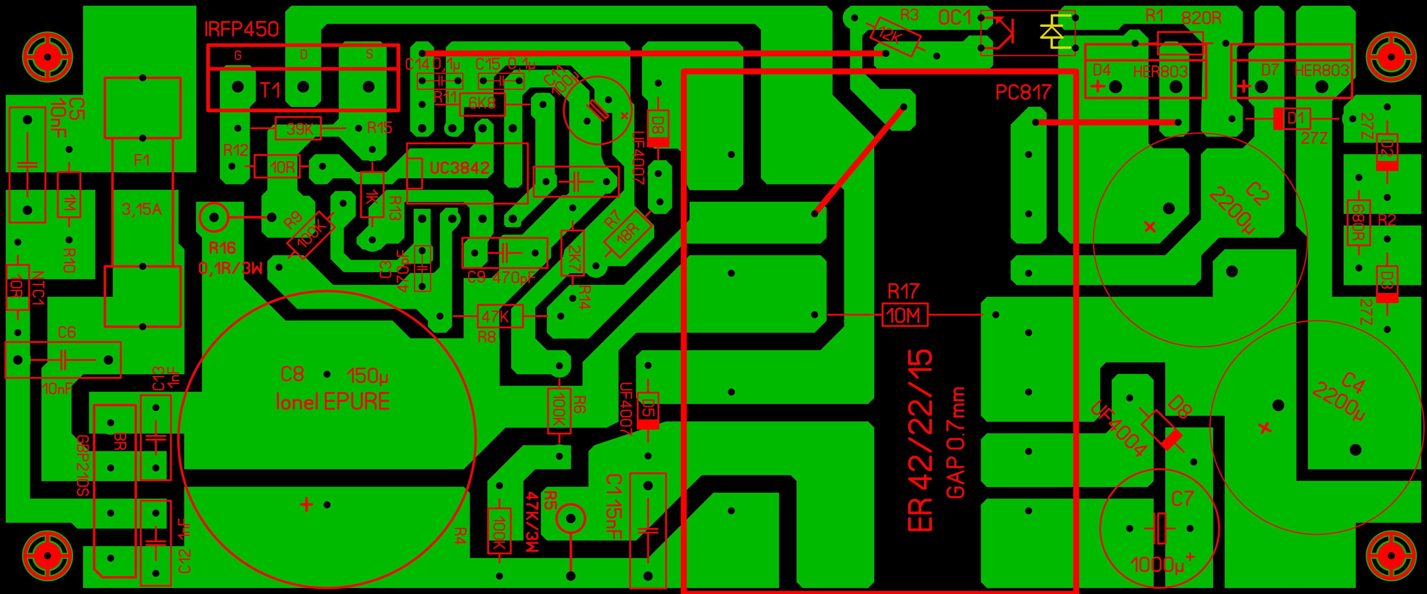
- CABLAJ VERDE CU PIESE.png (597.36 KiB) Vizualizat de 1523 ori
-
- 1.jpg (2.94 MiB) Vizualizat de 1523 ori
-
- 2.jpg (3.49 MiB) Vizualizat de 1523 ori
-
- 3.jpg (3.06 MiB) Vizualizat de 1523 ori
-
- 4.jpg (2.98 MiB) Vizualizat de 1523 ori
Eu am recuperat transformatorul dintr-un televizor CRT care avea sursa cu BUT12 si frecventa de 22KHz. Nu am stiut tipul feritei si m-am limitat la 100KHz. Am calculat pentru aceasta frecventa R si C la oscilatorul integratului si la 2,2nF mi-a dat 7 kiloohmi. Nu am avut fix 7 si am montat 6,8K. Frecventa a iesit de 115KHz. Ideea construirii acestei surse mi-a venit cand am gasit un modul stereo CFA cu TIP142 si TIP147 ramas nevandut dintr-o serie de 10 bucati si am zis sa-l valorific ca proiect complet. Voi realiza si un corector de ton atacat dintr-un modul bluetooth. Stau prost cu carcasele. probabil voi mai da o comanda de 10 bucati la TME.

