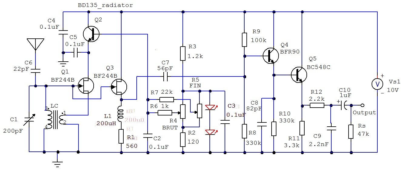
Vă prezint o schema de receptor cu reacție ( MultiQ + detector separat ) cu JFET alimentat la tensiune mică , funcționând in regim liniar.
La acest circuit , amplificarea ( și implicit reacția ) se regleaza prin modificarea tensiunii la care se alimenteaza JFET-ul .
Schema este găsită pe internet ( autorul se semnează VAX )
Receptor cu reacție foarte stabil
- hpavictor
- Moderator

- Mesaje: 996
- Membru din: Vin Mai 29, 2020 4:30 am
- Localitate: Bucuresti
- A apreciat de: 514 ori
- A fost apreciat de: 507 ori
- Fişiere ataşate
-
- Regen_JFET_Hartley.jpg.7155557514465ed74265b150eeff404a (1).jpg (93.36 KiB) Vizualizat de 3295 ori
- Rating: 33.33%
Diferența dintre geniu și prostie este că geniul are limitele sale.
Iosif Vissarionovici Stalin a spus : „Orice greșeală are un nume și un prenume”
Nu te certa niciodată cu un prost. S-ar putea cei din jur să nu vadă diferența...
Audiosaurus Rex
Iosif Vissarionovici Stalin a spus : „Orice greșeală are un nume și un prenume”
Nu te certa niciodată cu un prost. S-ar putea cei din jur să nu vadă diferența...
Audiosaurus Rex
- VAX
- Membru

- Mesaje: 777
- Membru din: Sâm Mar 06, 2021 5:23 am
- A apreciat de: 5 ori
- A fost apreciat de: 155 ori
Acest amplificator regenerator (multi-Q) se poate utiliza si la intrarea unui radio superheterodina, dar avand amplificarea foarte mare (sute-mii) din cauza reactiei pozitive, este necesar un atenuator reglabil (un potentiometru) pentru micsorarea semnalului astfel incat sa nu se blocheze radioul. Se conecteaza intre sursa repetorului de tensiune cu JFET si masa. De pe cursor se ia semnalul, prin condensator de sute de pF.
Ar merge frumos cu o antena magnetica (loop-antenna). Bobina antenei se leaga la JFET (la poarta) si cu o bobina auxiliara se realizeaza reactia pozitiva. Cuplajul magnetic intre bobine sa fie slab, altfel nu lucreaza bine reactia. Semnalul se intensifica atat de mult, incat postul de radio se prinde bine si la vecini (la bloc).
Cei interesati sa experimenteze acest circuit pot sa puna intrebari.
Ar merge frumos cu o antena magnetica (loop-antenna). Bobina antenei se leaga la JFET (la poarta) si cu o bobina auxiliara se realizeaza reactia pozitiva. Cuplajul magnetic intre bobine sa fie slab, altfel nu lucreaza bine reactia. Semnalul se intensifica atat de mult, incat postul de radio se prinde bine si la vecini (la bloc).
Cei interesati sa experimenteze acest circuit pot sa puna intrebari.
- VAX
- Membru

- Mesaje: 777
- Membru din: Sâm Mar 06, 2021 5:23 am
- A apreciat de: 5 ori
- A fost apreciat de: 155 ori
AGC la ce, la radioreceptor (are din fabrica), sau la multi-Q ? Circuitele cu reactie pozitiva nu se preteaza la utilizarea AGC-ului, se regleaza manual. Tensiunea RF pe circuitul oscilant LC al multi-Q-ului poate sa ajunga la cativa volti, valoare nesuportata la intrarea radioreceptoarelor.
- hpavictor
- Moderator

- Mesaje: 996
- Membru din: Vin Mai 29, 2020 4:30 am
- Localitate: Bucuresti
- A apreciat de: 514 ori
- A fost apreciat de: 507 ori
În funcție de tipul modulației , există diferite tipuri de constante de timp pentru controlul AGC .
In acest caz , un AGC audio cu Artificial Inteligence având microcontroller banal ( propun ca element de reglaj nalogic un VCA tip LM3080 sau LM 13700 ) pentru detecția anvelopei având constante de timp alunecătoare , specifice fiecărui tip de modulație ) și având comandă pe un atenuator RF cu diode PIN poate rezolva problema în discuție ... sau nu ?
In acest caz , un AGC audio cu Artificial Inteligence având microcontroller banal ( propun ca element de reglaj nalogic un VCA tip LM3080 sau LM 13700 ) pentru detecția anvelopei având constante de timp alunecătoare , specifice fiecărui tip de modulație ) și având comandă pe un atenuator RF cu diode PIN poate rezolva problema în discuție ... sau nu ?
Diferența dintre geniu și prostie este că geniul are limitele sale.
Iosif Vissarionovici Stalin a spus : „Orice greșeală are un nume și un prenume”
Nu te certa niciodată cu un prost. S-ar putea cei din jur să nu vadă diferența...
Audiosaurus Rex
Iosif Vissarionovici Stalin a spus : „Orice greșeală are un nume și un prenume”
Nu te certa niciodată cu un prost. S-ar putea cei din jur să nu vadă diferența...
Audiosaurus Rex
- VAX
- Membru

- Mesaje: 777
- Membru din: Sâm Mar 06, 2021 5:23 am
- A apreciat de: 5 ori
- A fost apreciat de: 155 ori
Diodele PIN functioneaza corect la frecventa mai mare, de minim zeci de MHz.
La frecventa de MHz se pot utiliza alte tipuri de atenuatoare comandate (cu diode obisnuite - ca la circuitele integrate, cu JFET-uri, cu fotorezistoare, etc).
@Mircea intreba daca nu se poate pune AGC la multi-Q, in cazul in care se foloseste la intrarea unui radioreceptor obisnuit. In principiu se poate utiliza un atenuator controlat prin bucla AGC, care sa mentina semnalul la intrarea radioului la cel mult 10 mV, chiar si atunci cand tensiunea RF pe circuitul LC din multi-Q ajunge la nivel de volti. Este o complicatie mare (te legi la cap fara sa te doara), care se justifica doar la sculele profesionale. Eu am folosit multi-Q cu un repetor de tensiune dupa el si cu reglare la iesire cu un simplu potentiometru. Cresti reactia pozitiva, creste semnalul RF si selectivitatea circuitului, si cu potentiometrul reduci nivelul semnalului RF la cat este necesar.
Am folosit atenuator RF cu trimer (de 100 ohmi) si la frecventa de 200 MHz, cand reglam amplificatoarele de antena TV, inainte de 1990. La frecvente mai mici (MHz) se pot folosi potentiometre de 500 ohmi sau chiar de 1Kohm, neinductive (nebobinate).
Daca ar fi ca in anii '80, cand se putea asculta pe unde scurte fara perturbatiile (armonice de comutatie) de acum, chiar ar merita sa utilizezi un multi-Q. In prezent este dezastru total in US, din cauza acestor perturbatii.
La frecventa de MHz se pot utiliza alte tipuri de atenuatoare comandate (cu diode obisnuite - ca la circuitele integrate, cu JFET-uri, cu fotorezistoare, etc).
@Mircea intreba daca nu se poate pune AGC la multi-Q, in cazul in care se foloseste la intrarea unui radioreceptor obisnuit. In principiu se poate utiliza un atenuator controlat prin bucla AGC, care sa mentina semnalul la intrarea radioului la cel mult 10 mV, chiar si atunci cand tensiunea RF pe circuitul LC din multi-Q ajunge la nivel de volti. Este o complicatie mare (te legi la cap fara sa te doara), care se justifica doar la sculele profesionale. Eu am folosit multi-Q cu un repetor de tensiune dupa el si cu reglare la iesire cu un simplu potentiometru. Cresti reactia pozitiva, creste semnalul RF si selectivitatea circuitului, si cu potentiometrul reduci nivelul semnalului RF la cat este necesar.
Am folosit atenuator RF cu trimer (de 100 ohmi) si la frecventa de 200 MHz, cand reglam amplificatoarele de antena TV, inainte de 1990. La frecvente mai mici (MHz) se pot folosi potentiometre de 500 ohmi sau chiar de 1Kohm, neinductive (nebobinate).
Daca ar fi ca in anii '80, cand se putea asculta pe unde scurte fara perturbatiile (armonice de comutatie) de acum, chiar ar merita sa utilizezi un multi-Q. In prezent este dezastru total in US, din cauza acestor perturbatii.
- hpavictor
- Moderator

- Mesaje: 996
- Membru din: Vin Mai 29, 2020 4:30 am
- Localitate: Bucuresti
- A apreciat de: 514 ori
- A fost apreciat de: 507 ori
In aparatura românească de telecomunicații militare se foloseau diode PIN într-un atenuator RF pe intrarea și comandat AGC cu mai multe bucle ( detecție RF și AF ) .
Probabil că diodele românești funcționau între 1MHz -30 MHz ... oare se foloseau diode normale 1N4148 ?
În atașamentul de mai jos este o aplicație standard de atenuator cu diode PIN monolit ...
Probabil că diodele românești funcționau între 1MHz -30 MHz ... oare se foloseau diode normale 1N4148 ?
În atașamentul de mai jos este o aplicație standard de atenuator cu diode PIN monolit ...
- Fişiere ataşate
Diferența dintre geniu și prostie este că geniul are limitele sale.
Iosif Vissarionovici Stalin a spus : „Orice greșeală are un nume și un prenume”
Nu te certa niciodată cu un prost. S-ar putea cei din jur să nu vadă diferența...
Audiosaurus Rex
Iosif Vissarionovici Stalin a spus : „Orice greșeală are un nume și un prenume”
Nu te certa niciodată cu un prost. S-ar putea cei din jur să nu vadă diferența...
Audiosaurus Rex
- VAX
- Membru

- Mesaje: 777
- Membru din: Sâm Mar 06, 2021 5:23 am
- A apreciat de: 5 ori
- A fost apreciat de: 155 ori
Alea sunt diode PIN de uz militar, cele care se gaseau la noi (si accesibile la pret) erau din selectoarele de canale TV. Nici in SUA radioamatorii nu se lafaiau in diode PIN care sa mearga la frecventa joasa, stiu ca foloseau la RAA din AFI (sub 1 MHz) diode redresoare din seria 1N400x (mai multe inseriate), care se comportau cam ca diodele PIN.
- Mircea
- Moderator

- Mesaje: 431
- Membru din: Sâm Iun 06, 2020 1:03 pm
- A apreciat de: 287 ori
- A fost apreciat de: 222 ori
Am folosit recent, in generatorul meu pana la 30MHz, un atenuator PE4302. Cum ofera 30dB atenuare cu pas de 0.5dB, ma gandeam sa cascadez cateva si sa obtin atenuari de ordinul 60-90-120dB. Practic, se pot cascada cate vrei tu, iar atenuarea merge pana la GHz.
Evident, solutia PIN e consacrata si bine cunoscuta de asemenea.
Evident, solutia PIN e consacrata si bine cunoscuta de asemenea.

